• EN
    • ورود
  • ریاست
    • ریاست دانشگاه
    • دبیرخانه هیئت امناء
    • دبیرخانه امور هیاٌت علمی
    • روابط عمومی
      • مدیر روابط عمومی
      • کارشناسان روابط عمومی
    • هسته گزینش
    • اداره حراست
    • اداره بازرسی و پاسخگویی به شکایات
      • معرفی اداره
        • رئیس اداره
        • بازرسین
        • کارشناسان
        • چارت سازمانی
      • فرآیندهای اداره
        • فرآیند ارزیابی عملکرد
        • فرآیند رسیدگی به شکایات
        • فرآیند بازرسی از واحدهای تابعه
      • شکایات
        • ثبت شکایت یا درخواست مردمی
        • پیگیری شکایت یا درخواست مردمی
        • مشاهده فرمهای شکایت
      • تماس
        • تماس با ما
        • تلفن 1590
        • امور دانشجویان شاهد و ایثارگر
    • اداره آمار و فناوری اطلاعات
    • اداره امور حقوقی
    • بسیج دانشگاه
      • پایگاه شهید نعمتی
        • تعریف بسیجی
          • بسیج چیست و بسیجی کیست
          • ویژگیهای بسیج در مکتب اسلام
          • نقش بسیج درترویج فرهنگ امربه معروف و نهی از منکر
        • عملکرد
        • موعود نامه
        • اعمال ماه های قمری
        • احادیث
          • اخلاقی
          • اجتماعی
        • شهدا
          • وصایا
          • زندگی نامه
        • تصاویر
          • انقلاب
          • بسیج
          • دفاع مقدس
          • شهداء
      • پایگاه حضرت رقیه(س)
  • معاونت‌ها
    • معاونت آموزشی
    • معاونت بهداشتی
    • معاونت تحقیقات و فناوری
    • معاونت توسعه و مدیریت منابع
    • معاونت درمان
    • معاونت فرهنگی و دانشجویی
    • معاونت غذا و دارو
  • دانشکده ها
    • دانشکده پزشکی
    • دانشکده دندانپزشکی
    • دانشکده پرستاری و مامایی
    • دانشکده بهداشت
    • دانشکده پیراپزشکی
  • بیمارستانها
    • بیمارستان حضرت علی ابن ابیطالب(ع)
    • بیمارستان مرادی
    • مرکز آموزش درمانی نیک نفس
    • بیمارستان ولیعصر (عج) انار
  • نهاد رهبری
دانشگاه علوم پزشکی رفسنجان
  • جشنواره بین المللی ایران جوان
  • شفافیت
    • سنجه 1
      • اطلاعات تحصیلات و سوابق مدیران
    • سنجه 2
      • حقوق و مزایای ماهانه و سالانه مدیران
    • سنجه 3
      • ساختار سازمان
      • ماموریت های سازمان
      • وظایف سازمان
      • فرایندهای سازمان
    • سنجه 4
      • مناقصات و مزایده های سازمان
    • سنجه 5
      • اموال، دارایی ها و ...
  • سامانه ها
    • هیئت علمی و اساتید
    • دانشجویان
    • کارمندان
    • شهروندان
    • سامانه پکس
    • نوبت دهی اینترنتی
  • معرفی خدمات
    • سامانه ملی خدمات دولت
    • سامانه ملی خدمات دانشگاه
    • لیست خدمات شناسه دار
    • خدمات ارائه شده از طریق پیشخوان
    • ثبت و پیگیری مکاتبات مراجعین
      • پیشخوان ارباب رجوع
  • پژوهشکده و مراکز تحقیقاتی
    • مرکز تحقیقات ایمونولوژی بیماری های عفونی
    • مرکز تحقیقات فیزیولوژی-فارماکولوژی
    • مرکز تحقیقات پزشکی مولکولی
    • مرکز تحقیقات محیط کار
    • مرکز تحقیقات عوامل اجتماعی موثر بر سلامت
    • مرکز تحقیقات مراقبت سالمندی
    • مرکز تحقیقات سلامت پسته
    • مرکز تحقیقات بیماری‌های غیرواگیر
    • مرکز تحقیقات ایمنی و سلامت شغلی
    • پژوهشکده علوم پایه پزشکی
    • آزمایشگاه جامع
  • مجلات
  • پیوندها
    • لیست دانشگاه های علوم پزشکی کشور
    • بیانیه حریم خصوصی کاربران
    • ارتباط با مسئولین
    • منشور اخلاقی
    • رهگیری مکاتبات
    • دستورالعمل نحوه بارگذاری محتوای وب سایت
    • راهبرد مشارکت الکترونیکی
    • هزینه کرد سالانه دستگاه
    • فهرست قراردادهای دستگاه
    • فهرست کسب و کارها
    • رفسنجان جوان بمان
    • مناسبت ها
      • هفته پیشگیری از سوختگی
  • درباره ما
  • صفحه اصلی
  • شفافیت
  • سنجه 3
  • فرایندهای سازمان

ساختار سازمان

ماموریت های سازمان

وظایف سازمان

فرایندهای سازمان

نام فایلواحدمشاهده فایل
فلوچارت تجویز شیر مصنوعی در کودکان مشمول دریافت شیر مصنوعی یارانه ایگروه سلامت خانواده، جمعیّت، مدارس مشاهده
فرایندهای مراقبتیگروه سلامت خانواده، جمعیّت، مدارس مشاهده
فرایند فعاليتهاي واحد آمار - دستی یا اتوماسیونیواحد آمار مشاهده
فرایند فعاليتهاي واحد آمار -آنلاینواحد آمار مشاهده
فرآیند درج خبرواحد پورتال مشاهده
فرآیند تغییر گرافیکی زیرسایتواحد پورتال مشاهده
فرآیند آموزش رابطین زیرسایتواحد پورتال مشاهده
فرآیند الکترونیک شدن فرایندهاواحد پورتال مشاهده
فرآیند ایجاد زیرساخت نرم افزاریواحد فناوری اطلاعات مشاهده
فرآیند خرید نرم افزارواحد فناوری اطلاعات مشاهده
فرآیند خرید سخت افزارواحد فناوری اطلاعات مشاهده
فرآیند ایجاد شبکه و پشتیبانیواحد فناوری اطلاعات مشاهده
فرآیند درخواست VPNواحد فناوری اطلاعات مشاهده
فرآیند درخواست ایمیل دانشگاهواحد فناوری اطلاعات مشاهده
فرآیند درخواست کارتابل در اتوماسیون اداریواحد فناوری اطلاعات مشاهده
فرآیندهاگروه توسعه سازان وتحول اداری مشاهده
فرآیندهای گروه توسعه و تحول اداریگروه توسعه سازان وتحول اداری مشاهده
فرآیندهای مدیریت دانشگروه توسعه سازان وتحول اداری مشاهده
فرایند کمیسیون پزشکیکمیسیون پزشکی مشاهده
فرآیند صدور مدرک دستیاری ویژه دستیاران دندانپزشکیامور دندانپزشکی مشاهده
فرآیند برگزاری دوره‌های توانمندسازی ویژه دندانپزشکانامور دندانپزشکی مشاهده
فرایند گزارشگیری از HISهماهنگی امور بیمه، تعرفه و استاندارد مشاهده
فرایند نظارت بر ثبت اطلاعات بسته کاهش فرانشیزهماهنگی امور بیمه، تعرفه و استاندارد مشاهده
فرایند نظارت بر ثبت اطلاعات ترافیکیهماهنگی امور بیمه، تعرفه و استاندارد مشاهده
فرایند نظارت بر سیستم ارجاعهماهنگی امور بیمه، تعرفه و استاندارد مشاهده
فرایند نظارت بر سیستم استحقاق سنجیهماهنگی امور بیمه، تعرفه و استاندارد مشاهده
فرایند نظارت بر قراردادهای بیمه تکمیلیهماهنگی امور بیمه، تعرفه و استاندارد مشاهده
فرایند نظارت بر نسخه نویسیهماهنگی امور بیمه، تعرفه و استاندارد مشاهده
فرآیند تامین تجهیزاتتجهیزات و ملزومات پزشکی مشاهده
فرآیند تعمیر تجهیزاتتجهیزات و ملزومات پزشکی مشاهده
فرآیند اسقاط سازیتجهیزات و ملزومات پزشکی مشاهده
فرآیندهای امور آزمایشگاه‌های تشخیص طبیآزمایشگاه مرکزی سلامت مشاهده
اجرای بسته خدمتی نوزاد سالممامایی مشاهده
ارزیابی بیمارستان دوستدار کودکمامایی مشاهده
ارزیابی کمی و کیفی بلوکمامایی مشاهده
بازدید از بخش خصوصیمامایی مشاهده
بازدید نظارتی از بلوک زایمانمامایی مشاهده
بررسی وضعیت موجود فضای فیزیکیمامایی مشاهده
بررسی شکایت مرتبط با ماماییمامایی مشاهده
حمایت از مادر بی بضاعتمامایی مشاهده
بیمارستان دوستدار مادرمامایی مشاهده
فلوچارت پیگیری مادران پر خطرمامایی مشاهده
کمیته سلامت مادر و نوزادمامایی مشاهده
کمیته مرگ مادرمامایی مشاهده
نظارت بر اجرای سطح بندی خدماتمامایی مشاهده
عقد قرارداد مامای خصوصیمامایی مشاهده
فرآیند واحد بیماری‌های خاصبیماری‌های خاص مشاهده
فرایند برگزاری کمیته ماده 39روانپزشکی و درمان اعتیاد مشاهده
فرایند تحویل داروی مخدرروانپزشکی و درمان اعتیاد مشاهده
فرایند صدور مجوز درمان با داروهای آگونیستروانپزشکی و درمان اعتیاد مشاهده
فرآیند تایید آمار بیمارستان‌ها در سامانه آوابمدیریت اطلاعات سلامت مشاهده
فرآیند تایید آمار در سامانه HSEمدیریت اطلاعات سلامت مشاهده
فرآیند استعلام سوابق مراجعه به مراکز درمانیمدیریت اطلاعات سلامت مشاهده
فرآیند واحد تغذیهتغذیه بالینی مشاهده
فرایند اعزام نوزادنوزادان مشاهده
فرآیند مراحل اخذ مجوز رادیوتراپی پیشرفتهمدیریت امور بیماری‌ها و مراکز تشخیص و درمان مشاهده
فرایند صدور مجوز مشاهده
فرآیندهای حوزه رفاهی و پشتیبانیمدیریت خدمات و پشتیبانی مشاهده
فرآیندهای آموزشی-پزوهشیآموزشی مشاهده
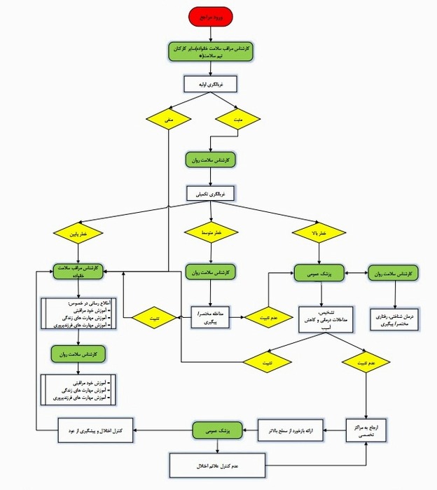
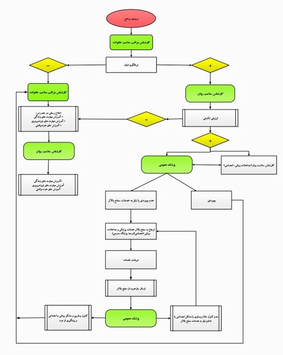
فرایند برنامه اجرای طب ایرانگروه سلامت خانواده، جمعیّت، مدارس مشاهده
فرایند ارجاع به کارشناس تغذیهگروه تغذیه مشاهده
فرایند برنامه پایش ادواری ید ادرار دانش اموزانگروه تغذیه مشاهده
فلوچارت پیشگیری از مصرف مواد گروه سلامت روانی اجتماعی  مشاهده
فلوچارت خودکشی گروه سلامت روانی اجتماعی  مشاهده
فلوچارت سلامت اجتماعی گروه سلامت روانی اجتماعی  مشاهده
فلوچارت همسر ازاری گروه سلامت روانی اجتماعی  مشاهده
فرآیند استفاده از پایگاه اسکوپوس وکلینیکال کیانتشارات الکترونیک مشاهده
فرآیند چاپ کتاب رفسنجانانتشارات الکترونیک مشاهده
footer__bg
تماس با ما

آدرس: رفسنجان - بلوار امام علی(ع) - سازمان مرکزی دانشگاه علوم پزشکی

تلفن : 42 - 03434280038

کد پستی:7717933777

نمابر:03431315200

ایمیل:info@rums.ac.ir

نظرسنجی
لینک‌های مفید
  • پایگاه اطلاع رسانی مقام معظم رهبری
  • لیست دانشگاه های علوم پزشکی سرار کشور
  • پایگاه اطلاع رسانی ریاست جمهوری
  • پایگاه اطلاع رسانی وزارت بهداشت (وبدا )
  • پایگاه اطلاع رسانی پلیس فتا
  • کمیته تحقیقات و فناوری دانشجویی
  • بیانیه حریم خصوصی کاربران
  • کمیته دانشجویی توسعه آموزش
  • نوبت دهی اینترنتی
  • جواب دهی آنلاین آزمایشگاه
آمار بازدید
  • بازدید این صفحه 375
  • بازدید امروز 1699
  • کل بازدید 6181076
  • کاربران آنلاین 3
  • آخرین بروزرسانی 1404/05/26 08:05

© تمامی حقوق مادی و معنوی این سایت متعلق به دانشگاه علوم پزشکی رفسنجان می باشد.

عبارت خود را درج و جهت جستجو "Enter" را بفشارید

انتخاب حالت کور رنگی

سرخ کوری سبز کوری آبی کوری سرخ دشوار بینی سبز دشوار بینی آبی دشوار بینی تک رنگ بینی تک رنگ بینی مخروطی

تغییر اندازه فونت:

تغییر فاصله بین کلمات:

تغییر فاصله بین خطوط:

تغییر نوع موس:

  • دانشجویان
  • هیئت علمی و اساتید
  • کارمندان
  • شهروندان
  • نوبت دهی اینترنتی
  • جواب دهی آنلاین آزمایشگاه
  • سامانه پکس
  • ارتباط با رئیس دانشگاه
  • ارتباط با مسئولین
  • منشور اخلاقی
  • میز خدمات الکترونیک
  • بیانیه حریم خصوصی کاربران
  • رفسنجان جوان بمان
  • رهگیری مکاتبات
  • راهبرد مشارکت دستگاه
  • پیوند به دیگر دستگاه ها
  • تکمیل درخواست فرم بازنشستگی تست